Assalamualaikum. Halo sahabat WALANG SITE, selamat datang
kembali di WALANG SITE “Blognya Anak – Anak Millenial.” Apa kabar sahabat hari
ini? Semoga tetap sehat selalu dan tetap semangat ya sahabat. Pada hari Jumat
yang berkah ini, WALANG SITE masih akan menghadirkan sebuah tutorial animasi 3
dimensi yang pastinya masih menggunakan aplikasi Blender. Apakah tutorialnya
itu? Tutorial yang akan WALANG SITE hadirkan adalah tutorial menambahkan atau
mengganti warna background pada Blender. Ini sangat penting untuk dipelajari
dan diperhatikan oleh sahabat semua, karena apa? Karena ini sangat berguna
untuk menambah keindahan dalam animasi dan agar tidak nampak kosong kesannya
nanti. Seperti yang kita tau, warna background di aplikasi Blender secara
otomatis akan berwarna abu – abu, nah dengan tutorial ini, sahabat semua dapat
merubah warnanya menjadi warna biru, kuning, orange, dan lain – lain. Jadi gak
sabarkan, seperti apa sih tutorialnya? Berikut di bawah ini WALANG SITE sajikan
tutorialnya berikut dengan gambarnya. Selamat belajar.
Baca juga:
2. Kita akan menggunakan objek cube saja, maka kita
akan langsung masuk ke menu World, letaknya di menu Properties.
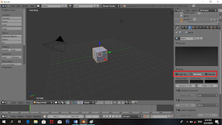
3. Di menu World, kita pilih seperti apa pola warna
background-nya nanti, mau polos atau bergradasi. Jika sahabat ingin warna
background-nya polos maka sahabat bisa mencentang Paper Sky. Jika sahabat ingin
warna-nya sedikit bergradasi, sahabat bisa mencentang Blend Sky. Dan ada satu
lagi yang namanya Real Sky, Real Sky ini nantinya lebih kepada objek-nya. Untuk
contoh WALANG SITE akan menggunakan tipe warna Blend Sky.
4. Untuk merubah warnanya sahabat bisa atur warna
di area seperti yang ada pada gambar di bawah ini. Untuk contoh WALANG SITE
menggunakan warna biru
Bagaimana mudah bukan caranya. Sekian tutorial menambahkan
atau mengganti warna background pada Blender ini. Semoga dapat bermanfaat bagi
sahabat semua. Jangan lupa untuk mengunjungi postingan lainnya yang pastinya
berisi tutorial – tutorial menarik yang hanya ada di WALANG SITE. Nantikan
postingan tutorial lainnya yang hanya ada di WALANG SITE. Mohon maaf apabila
ada kesalahan dalam pembuatan postingan kali ini. Sekian tutorial kali ini. Dan
sampai jumpa di postingan selanjutnya. Terima kasih.





